アコラージュ:ブドウの生育を助ける夏の作業

ワインを知りたい
先生、『アコラージュ』ってどういう意味ですか?ワインの本を読んでいたら出てきたのですが、よく分かりません。

ワイン研究家
『アコラージュ』は、ぶどうの樹の新しい枝を、ロープや棒にくくりつける作業のことだよ。 ぶどうの樹がちゃんと育つように、枝を支えてあげるんだ。

ワインを知りたい
なるほど。誘引用のロープや棒にくくりつけるんですね。何のために、 such な作業をするのですか?

ワイン研究家
そうすることで、日光がよく当たるようにしたり、風通しを良くしたり、病気になりにくくしたりできるんだよ。 ぶどうの実がおいしくなるように、大切な作業なんだ。
アコラージュとは。
ぶどうの木を育てる作業の中で、『アコラージュ』と呼ばれるものがあります。これは、初夏に新しく伸びてくる若枝を、支えとなる紐や棒に結びつけて固定する作業のことです。北半球では、だいたい6月頃に行われます。
アコラージュとは

葡萄の仕立て作業の中で、生育期を迎えた葡萄の若木を管理するために欠かせない作業の一つに、添え木結びがあります。これは、春から夏にかけて、勢いよく空に向かって伸びる新しい枝、新梢(しんしょう)と呼ばれる若枝を、あらかじめ畑に設置された支柱や針金に結び付けて固定する作業です。主に北半球では、葡萄の生育が盛んになる6月頃に、何度も繰り返して行われます。
新梢は柔らかく、風雨の影響を受けやすい性質があります。そのまま放置すると、強い風で折れてしまったり、他の枝と絡み合ったりして、葡萄の生育に悪影響を及ぼす可能性があります。添え木結びをすることで、新梢を適切な位置に固定し、風や雨による損傷から守ることができます。
添え木結びは、葡萄の生育を促進させる効果も期待できます。太陽の光は葡萄の生育に欠かせません。添え木結びによって、新梢を適切な方向に導き、葉が重なり合わないようにすることで、すべての葉に太陽の光が均等に当たるように調整できます。すべての葉に太陽光が当たることで、光合成が促進され、質の高い葡萄の実を付けることに繋がります。また、添え木結びをすることで、葡萄棚全体の風通しを良くし、病気や害虫の発生を抑える効果も期待できます。風通しが良くなると、葉が濡れた状態が続くのを防ぎ、カビなどの病気が発生しにくくなります。また、害虫も風通しの悪い場所に卵を産み付ける習性があるため、添え木結びによって害虫の発生も抑制できるのです。
このように、添え木結びは、葡萄の実りの時期に向けて、葡萄の樹を健全な状態に保つために欠かせない作業と言えるでしょう。丁寧に新梢を支柱に結び付け、太陽の光を浴び、風雨に耐えながら成長していく様子を見守ることは、葡萄栽培の醍醐味の一つと言えるでしょう。
| 作業 | 目的 | 効果 |
|---|---|---|
| 添え木結び | 生育期を迎えた葡萄の若木(新梢)を支柱や針金に結び付けて固定する。 | ・新梢を風雨による損傷から守る ・太陽光を均等に当て、光合成を促進し、質の高い葡萄の実を付ける ・風通しを良くし、病気や害虫の発生を抑える |
作業の時期と方法

若木の枝を支柱に固定する作業は、葡萄の品種やその年の生育具合、気候によって最適な時期が異なります。一般的には、新しい芽が30から40センチメートルほどに伸びた頃が良いとされています。この時期の若木は柔らかく、曲げやすいので、作業がしやすく、木への負担も少ないです。
作業をする際には、まず固定する若木を選びます。支柱や針金に沿って、丁寧に誘引していきます。この時、若木をきつく縛りすぎると、成長の妨げになるので、ほどよいゆとりを持たせることが大切です。また、若木が成長するにつれて、必要に応じて改めて固定し、常に正しい位置にあるようにします。
固定に使う素材は、麻の紐やビニール製の紐など、様々なものが使われます。近年では環境への配慮から、自然に還る素材を使うことも多くなってきました。
この作業は、多くの場合、人の手によって行われます。そのため、熟練した技術と経験が必要です。適切な時期を見極め、丁寧に作業を行うことで、葡萄の生育を助けることができます。葡萄の房がしっかりと日光を浴び、栄養を蓄えることができるように、若木の位置を調整することは、質の高い葡萄を収穫するために欠かせない作業と言えるでしょう。特に、雨が多く、日照時間が少ない年には、この作業によって、風通しと日当たりを良くすることで、病気の発生を防ぐ効果も期待できます。健やかに育った葡萄は、豊かな味わいのワインを生み出す大切な要素となります。
| 作業 | 時期 | 方法 | 素材 | 目的 | その他 |
|---|---|---|---|---|---|
| 若木の固定 | 新芽が30~40cm伸びた頃 | 支柱や針金に沿って誘引、 きつく縛りすぎない |
麻紐、ビニール紐、 自然に還る素材 |
葡萄の生育を助ける 質の高い葡萄の収穫 病気の発生予防 |
人の手による作業 熟練した技術と経験が必要 雨が多く日照時間少ない年は特に重要 |
アコラージュの目的

ぶどう畑で行われる、『仕立て』と呼ばれる作業の中で重要な役割を持つ『アコラージュ』。これは、成長期のぶどうの若枝を支柱に固定する作業のことを指します。アコラージュの目的は、一言で言えば質の高いぶどうを収穫し、より良いワイン造りを行うためです。
まず、アコラージュによってぶどうの樹の生育環境を整えることができます。若枝を支柱に固定することで、樹形が整い、畑全体の風通しが良くなります。同時に、太陽の光がまんべんなく行き届くようになり、ぶどうの生育に欠かせない光合成が促進されます。光合成は、ぶどうの実に甘みのもととなる糖分を蓄積させるだけでなく、酸味や風味といった成分にも影響を与えます。つまり、アコラージュは、最終的にワインの味や香りを左右する重要な作業と言えるでしょう。
さらに、アコラージュは病害虫の発生を抑える効果も期待できます。風通しの良い環境は、じめじめした状態を嫌い、ぶどうの樹に病気を引き起こすカビなどの繁殖を防ぎます。また、日当たりが良くなることで、病害虫の発生も抑えられます。結果として、農薬の使用量を減らすことができ、環境への負担を軽くすることにも繋がります。そして、農家にとってもう一つの利点として、作業効率の向上が挙げられます。きちんと管理されたぶどう畑では、収穫作業をはじめ、様々な管理作業をスムーズに進めることができます。これは、作業時間の短縮だけでなく、作業者の負担軽減にも繋がります。このように、アコラージュは高品質なワイン造りと、環境保全、そして作業効率の向上という、様々な目的を達成するための重要な作業なのです。

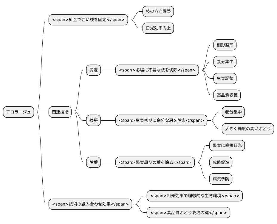
他の栽培技術との関連

ぶどうの仕立て方の一つであるアコラージュは、他の栽培技術と深く関わっています。アコラージュとは、針金を使って若い枝を固定する技術で、これにより、枝の方向を調整し、日光を効率よく受けられるようにします。
このアコラージュの効果を最大限に引き出すためには、剪定、摘房、除葉といった他の栽培技術との組み合わせが重要です。まず、剪定は、冬場に不要な枝を切り落とす作業です。樹形を整え、養分を必要な部分に集中させることで、生育を調整し、質の高いぶどうを収穫することができます。アコラージュと剪定を組み合わせることで、より効率的に日光を受け、風通しを良くすることができます。
次に、摘房は、生育初期に余分な房を取り除く作業です。房の数を調整することで、残った房に養分が集中し、より大きく、糖度の高いぶどうになります。アコラージュによって、日当たりと風通しが良くなった房は、摘房の効果をより一層高めます。
さらに、除葉は、果実の周りの葉を取り除く作業です。葉を取り除くことで、果実に直接日光が当たり、成熟を促進します。また、風通しが良くなることで、病気を防ぐ効果もあります。アコラージュで枝を配置し、日光を確保した後に除葉を行うことで、果実全体に均等に日光を当て、成熟を促進することができます。
このように、アコラージュは剪定、摘房、除葉などの技術と組み合わせることで、その効果を最大限に発揮します。それぞれの技術は単独でも効果がありますが、相互に作用し合い、ぶどうの生育にとって理想的な環境を作る上で重要な役割を果たしています。まさに、これらの技術の組み合わせこそが、高品質なぶどう栽培の鍵と言えるでしょう。

品質への影響

ぶどうの出来は、仕上がったお酒の味に大きく左右されます。ぶどう畑の仕立て方の一つである棚仕立ては、ぶどうの出来、そしてお酒の質に大きな影響を与えます。適切な棚仕立てを行うことで、太陽の光をむらなく浴び、すべての房が均一に熟すことができます。太陽の恵みを十分に受けたぶどうは、甘みと酸味のバランス、そして豊かな香りが生まれます。これこそ、質の高いぶどうを作る上で欠かせない要素です。
反対に、棚仕立てが不適切だと、どうなるでしょうか。日当たりに差が出て、房によって熟し具合にばらつきが生じます。また、風通しが悪くなることで、病気や虫の被害を受けやすくなってしまいます。これらは、ぶどうの質を落とすだけでなく、せっかくの収穫を台無しにしてしまう可能性もあります。
質の高いお酒を作るためには、棚仕立てだけでなく、土づくり、剪定、収穫時期の見極めなど、様々な栽培技術を適切に組み合わせ、ぶどうの生育を丁寧に管理していく必要があります。まるで我が子のように、一つ一つの房に愛情を注ぎ、丹精込めて育てること。そして、長年の経験から得られた勘と技術。これらが、質の高いお酒を生み出す秘訣と言えるでしょう。熟練した栽培家の知識と経験は、代えがたい財産であり、最高の一杯を生み出す上で無くてはならない存在です。彼らが注ぎ込む情熱と努力が、グラスに注がれた黄金色の液体に凝縮されているのです。
| 項目 | 適切な棚仕立て | 不適切な棚仕立て |
|---|---|---|
| 太陽光 | むらなく浴び、均一に熟す | 日当たりに差が出て、熟し具合にばらつきが生じる |
| 風通し | 良い | 悪い |
| 病気/虫 | 耐性が高い | 被害を受けやすい |
| ぶどうの質 | 高い(甘みと酸味のバランス、豊かな香り) | 低い |
| その他 | 土づくり、剪定、収穫時期の見極めなど、様々な栽培技術を適切に組み合わせる必要がある。 熟練した栽培家の知識と経験は重要。 |
